网站亚新彩票官网中国有限公司
走进远联
产品与服务
企业文化
人力资源
联系我们
公司概况
|
董事长致辞
|
领导关怀
|
企业荣誉
|
企业证书
|
公司组织架构
公司新闻
|
图片新闻
|
远联公告
公司产品
|
质量控制
企业精神
|
魅力远联
|
远联刊物
|
社会公益
|
优秀文化
人才理念
|
人才战略
|
招聘信息
联系方式
|
电子地图
亚新彩票官网中国有限公司欢迎您!
>>
公司新闻
>>
图片新闻
>>
远联公告
当前位置:亚新彩票官网中国有限公司 > 远联公告
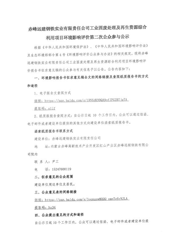
赤峰远建钢铁实业有限责任公司工业固废处理及再生资源综合利用项目环境影响评价第二次公众参与公示
上一篇
亚新彩票官网中国有限公司2023年第二季度固废、危险废物产生量公示
下一篇
亚新彩票官网中国有限公司年产100万吨冷轧、优质合金带钢退火、光亮带钢退火项目环境影响评价第二次公众参与公示
版权所有:亚新彩票官网中国有限公司 地址:赤峰市红山区经济开发区 电话:0476-8665868
蒙ICP备15000005号
蒙公网安备 15040202150492号
九州电竞客户端中国有限公司
|
九州网页版登录入口
|
亚新注册平台官网中国有限公司
|
爱游戏平台
|
米兰体育-米兰体育(中国)
|
ob欧宝中国(中国)网站首页
|
爱游戏在线官网中国有限公司
|
半岛(中国·体育)web版登录入口
|
九州网页版入口官网中国有限公司
|